欧洲杯体育一共只经历了三任董秘-Kaiyun网页版·「中国」开云官方网站 登录入口

3月13日,贵州茅台又出了个大事件。
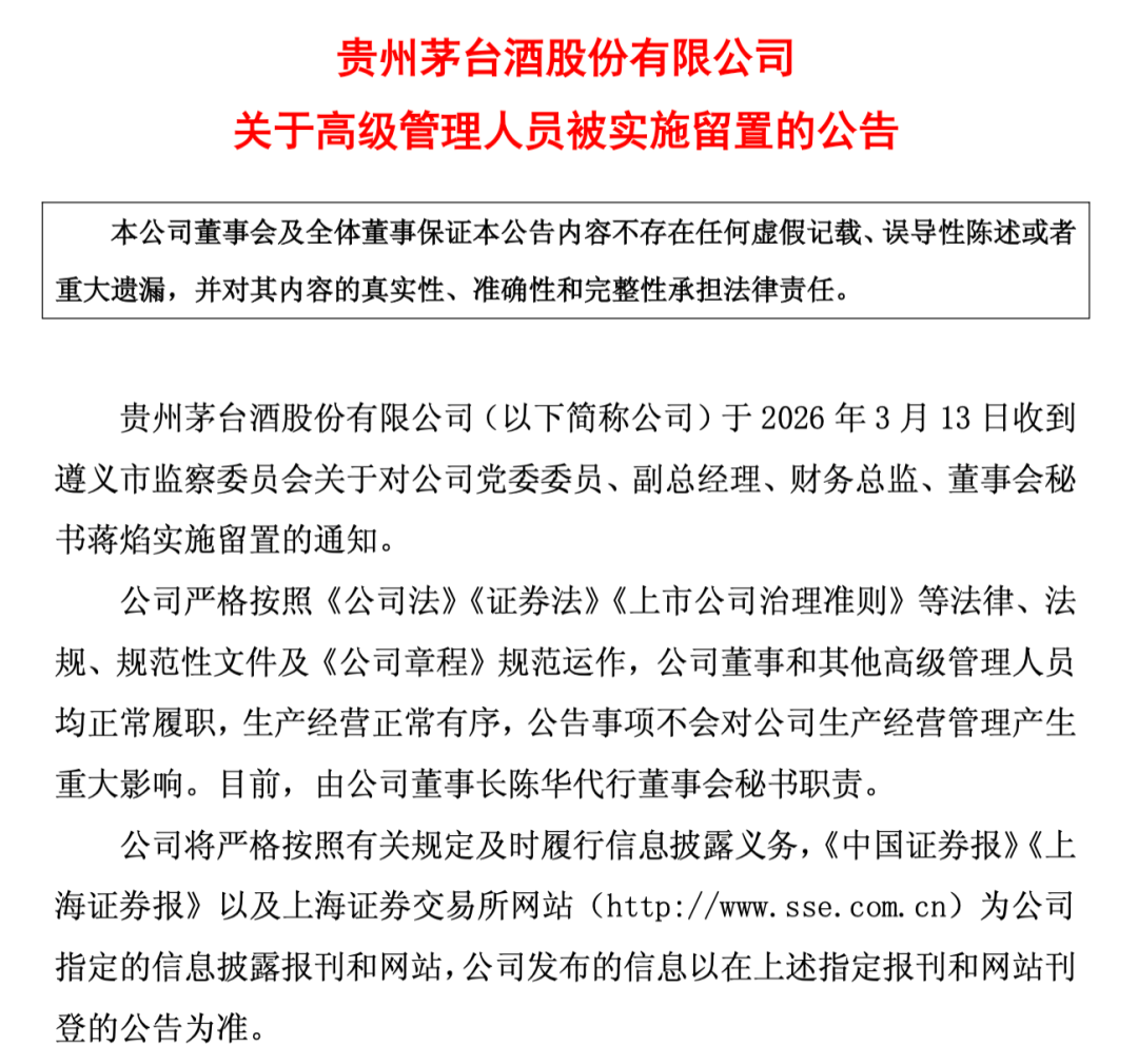
3月13日,公司收到遵义市监察委员会对于对公司党委委员、副总司理、财务总监、董事会秘书蒋焰握行留置的见知。
咫尺,贵州茅台董事长陈华代行董事会秘书职责。
蒋焰被查给市集带来的冲击力是普遍的。因为对于A股上市公司来说,财务总监、董秘是中枢高管之一。
更震荡的是,贵州茅台多年来已有包括董事长、总司理、副总在内的高档搞定东说念主员被查,此次名单上又多了一位女董秘。
畴昔贵州茅台被查的高管,好多齐是卸任或平调至其他岗亭后被查,此次蒋焰任上被查,还诅咒常荒原的。

01
荒原,贵州茅台49岁女董秘任上被查
贵州茅台董秘更换频率相等低,上市20多年,一共只经历了三任董秘。
2021年11月,贵州茅台公告,董事会有策画决定聘请蒋焰为公司副总司理、财务总监,并指定蒋焰代行董事会秘书职责。

蒋焰是贵州茅台第三任董秘,在他之前的刘刚,只干了一年多,而更早的樊宁屏则干了20年。
公开贵府裸露,蒋焰生于1977年6月,2021年任职副总、财务总监时只须44岁,是贵州茅台最年青的高管之一。
蒋焰恒久在银行系统责任,2001年7月至2012年4月,她在中国银行贵州省分行责任十多年,先后从事银行司帐、公司信贷、法律合规、风险内控等责任。
而后,蒋焰参与了兴业银行贵州省分行筹建责任、并担任业务拓展部副总司理。
2012年10月,蒋焰与贵州茅台运行产生班师交加,他参与了贵州茅台集团财务有限公司筹建责任,并任风险总监。后续他又参与茅台建信(贵州)投资基金搞定有限公司筹建、任总司理,茅台建银(上海)融资租借有限公司筹建、任董事长。

不错说,蒋焰是一位有着丰富的财务布景设置的董秘。
但在茅台干了没几年,蒋焰荒原在职上被查。
之前茅台有许多高管被查,但齐是在卸任或调任其他岗亭后。而蒋焰被查,似乎非比寻常。
从薪酬水平来看,蒋焰2022年、2023年、2024年在贵州茅台的年薪区别为53.34万元、84.18万元、81.84万元。
这个水平并不高。
02
三任“一霸手”被查
蒋焰在贵州茅台的短短几年,恰恰是公司东说念主事变动最常常的时分。
从2018年袁仁国卸任运行到2025年,短短7年内,贵州茅台先后换了5任董事长,其中,蒋焰方位的2021年11月到咫尺,贵州茅台前后有三任董事长。
换句话说,蒋焰已是“三朝元老”。
不外,贵州茅台6任董事长,先后有3任后续被查,给众人浅近梳理下:
①袁仁国:严重糟塌茅台酒营销环境;大搞“眷属式古老”
卸任后,2019年05月,袁仁国被免去贵州省政协经济委员会副主任职务,吊销政协委员经验。
2019年5月22日,贵州省纪委监委音信:经贵州省委批准,贵州省纪委监委对贵州茅台原董事长袁仁国严重违规坐法问题进行了递次审查和监察打听。
通报提到,经查,袁仁国严重违犯政事递次和政事礼貌,将茅台酒倡导权动作拉拢关系、利益交换的器具,鼎力为积恶经销商违规从事茅台酒倡导提供便利,严重糟塌茅台酒营销环境;大搞“眷属式古老”;转化赃款赃物,与他东说念主串供,抵御组织审查。
2023年9月,袁仁国被爆服刑本事狱中归天。
②高卫东:恒久千里溺赌博、屡次嫖娼
高卫东2020年3月从贵州省交通厅岗亭上空降担任贵州茅台董事长,一年零7个月后便调任贵州省煤田园质局,任局长。
2022年5月13日,贵州省纪委监委音信:贵州省煤田园质局党委委员、局长高卫东涉嫌严重违规坐法,接受贵州省纪委监委递次审查和监察打听。
高卫东的问题,愈加令东说念主笨口拙舌。凭证通报,信仰缺失,热衷迷信行径;处心积虑抵御组织审查。
无视中央八项礼貌精神,恒久违规打高尔夫球和接受宴请,谋求迥殊责任、活命保险待遇。搞权色往来、钱色往来。违规分管用度。不正确本质职责酿成不良影响。说念德轻视,活命特地陷落,恒久千里溺赌博、屡次嫖娼。
另外,他纪法底线失守,甘于被“围猎”,讹诈职务上的便利为他东说念主谋取利益,监犯接管大量财物。
③丁雄军:作念了茅台冰淇淋喝瑞幸咖啡联名的董事长,也栽了
紧接高卫东,丁雄军于2021年9月接任董事长,他一直干到了2024年4月,算是在贵州茅台任上干得比拟长的一位了。
丁雄军在职本事,茅台推出了数字销售平台i茅台,作念了茅台冰淇淋、茅台咖啡等等,算是干了一些实事。但2024年4月,丁雄军和前任相似被平调至贵州市集监管局,任党组文牍、局长。
2025年1月,通报来了:丁雄军涉嫌严重违规坐法,接受贵州省纪委监委递次审查和监察打听。
03
积年大齐高管被查,多东说念主“靠酒吃酒”
除了上头三任董事长,贵州茅台和茅台集团这几年还有其他许多搞定层被查。
公开败露的就有贵州茅台原总司理刘独力、原副总司理王崇琳、原副总司理谭定华、原副总司理杜光义、原副总司理李明灿等等。
这内部,不少高管齐存在“靠酒吃酒”问题。
比如经打听发现,谭定华扫数的违规细节,齐有一个昭着的情形,“老公服务,内助收钱”。茅台酒经销商找内助陈某,陈某露面揽活、收钱,谭定华发挥“照单服务”。
干系部门此前曾通报,贵州严肃查处袁仁国、刘独力、高守洪等“靠酒吃酒”的“酒蠹”。

通报提到,除严肃查处茅台集团原党委副文牍、董事长袁仁国,茅台集团原总司理刘独力,茅台集团原副总司理高守洪,茅台酒销售公司原董事长王崇琳,茅台酒销售公司原总司理马玉鹏,茅台电商公司原董事长聂永等一批“靠酒吃酒”的“酒蠹”外,还从严查处了全省指挥干部违规干涉参与倡导、收送使用茅台酒等问题348起。
予以党纪政务刑事包袱240东说念主,移送轨则机关66东说念主,对不照实申报是否干涉、参与茅台酒倡导的47东说念主进行了递次刑事包袱和组织处理,形成强劲震慑。
04
“卷王”拼多多,把飞天茅台价钱干破发了
2025年以来,白酒市集深度转机。
即便稳如茅台,2025年前三季度的收入增速也降到了个位数。
更大的变化是53度飞天茅台的价钱,2025年以来,53度飞天茅台价钱崩盘。畴昔最高一瓶能卖3000元,而咫尺你在电商平台搜,加上电商百亿补贴后,好多价钱齐依然低于茅台1499元/瓶的官方带领价。
这不是浅近的价钱下降,这可能是高端白酒市集“信仰”坍塌的运行。
现时,贵州茅台市值高达1.77万亿元,且仍然是A股第一高价股,但其股价较岑岭期依然下落了30%以上。
茅台也曾无数次念念拿回订价权,奈何渠说念依然不是它我方能掌控的。
本年1月,茅台下“猛药”,在i茅台平台上开售1499元一瓶的茅台酒,但茅台再猛也猛不外内卷严重的电商平台。

拿拼多多来说,咫尺猫淘、京东的价钱还在相对平方水平,但拼多多在百亿补贴后,53度飞天茅台的价钱,依然低至1459元/瓶,这比官方带领价还低了40元。
前阵子茅台价钱好膺惩易回暖,被拼多多百亿补贴班师干崩了。
况且茅台官方渠说念靠抢,而拼多多要几许有几许,还包邮到家,守旧降价补差、买贵赔,一心念念要把茅台价钱打到最低。

像茅台、五粮液这么的酒企,对此亦然无如奈何。
之前边对拼多多上的低廉货,五粮液就班师发了公开声明:说我方莫得在拼多多开设官方旗舰店,况且班师说好多消耗者在该平台买的酒经已然是假冒的。
但即便五粮液说得如斯直白,拼多多一句“假一罚十”,该奈何卖照旧奈何卖。
之前行业巨头跟电商平台之间齐是“有事好询查”,以致大企业常常有更高的语言权。
从来莫得哪个电商巨头像拼多多相似,能把茅台、五粮液这么的大型国企、行业巨头,搞得无如奈何。
价钱延续被电商平台掌控欧洲杯体育,茅台就的确危急了。
欧洲杯体育一共只经历了三任董秘-Kaiyun网页版·「中国」开云官方网站 登录入口
2026-03-18
开云体育干系业务正按筹划稳步推动-Kaiyun网页版·「中国」开云官方网站 登录入口
2026-03-16
